地址:廣州市白雲區西槎路31號西城智彙Park
固話:
禮儀師資認證/企業培訓負責人:
時老師:159 1311 5787
潘老師:180 1198 3552
網站:wap.gysgy.com.cn
郵箱:
我司網頁已申請備案,禁止任何形式的改編、抄襲,抄襲者將保留追究法律責任的權利!
2022年12月《高級禮儀水平測評師》開班通知
隨(sui)著(zhe)時(shi)代(dai)的(de)發(fa)展(zhan),我(wo)們(men)已(yi)經(jing)進(jin)入(ru)中(zhong)華(hua)民(min)族(zu)全(quan)麵(mian)提(ti)升(sheng)發(fa)展(zhan)的(de)時(shi)期(qi),中(zhong)華(hua)傳(chuan)統(tong)禮(li)儀(yi)文(wen)化(hua)的(de)時(shi)代(dai)價(jia)值(zhi)越(yue)發(fa)突(tu)顯(xian)其(qi)重(zhong)要(yao)性(xing),禮(li)儀(yi)文(wen)化(hua)已(yi)經(jing)成(cheng)為(wei)現(xian)代(dai)人(ren)首(shou)要(yao)基(ji)本(ben)素(su)質(zhi),不(bu)僅(jin)是(shi)品(pin)德(de)、品質、修養的承載體,更是言行舉止、待人接物具體行為表達,企事業單位、高職院校、中小學、幼兒園已經進行禮儀教育。
為了提高全民素質,解決禮儀水平規範問題,幫助禮儀教育工作者掌握禮儀訓練內容和教學規範、增強實際應用及教育成果轉化能力,提高師資水平和培訓質量,建立禮儀水平測評師專業教師隊伍,廣州市禮儀協會、廣州市德禮教育聯合開展《高級禮儀水平測評師》培訓班,詳情如下:
一、組織單位
主辦單位:廣州市德禮教育
支持單位:廣州市禮儀協會、研禮教育
二、機構介紹
主辦單位:
廣州市德禮教育,擁有豐富教學管理經驗的精英團隊,專業而又強大的師資隊伍(禮儀文化學術研究專家、學者、教授、專業的禮儀培訓),嚴謹的禮儀教育培訓體係,德禮教育立足於禮儀素質教育領域,秉承“立德樹人,以禮育人,崇德尚禮,知行合一”的教育理念,以弘揚禮儀文化,德禮教育,禮儀素質教育發展事業為己任,促進禮儀素質教育文化事業的持續、快速、健康發展,提高全民禮儀素質,培養高素質禮儀人才。
支持單位:
廣州市禮儀協會是經民政局審批的組織單位。協會致力於服務政府、企業和院校的禮儀文化交流、研討、培訓以及禮儀學科建設等。廣州市德禮教育為廣州市禮儀協會的禮儀素質教育實踐單位。
廣州市研禮教育,致力於服務政府、企業和院校的禮儀教育培訓、禮儀師資培訓及禮儀學科建設等,擁有強大的師資力量、完整的教學體係、沉浸式的教學方法、科學的評估係統和專業的服務團隊,培養能適應未來社會的新職業能力,科學專業有效培訓體係賦能新一代從業者。
三、課程適合人士
各院校素質教育基地、德育部、團委、禮儀教學負責人、禮儀教師;企事業單位內訓師、文化建設部門、培訓部門負責人及培訓師;素質教育培訓師、職業培訓師。
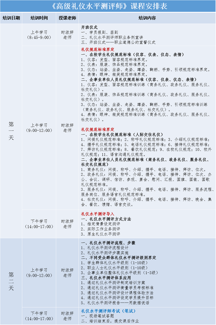
四、學習內容(詳見課程表)
1、禮儀應用規範標準界定。
2、禮儀規範水平測評方式、方法、工具。
3、測評數據包的開發及數據報告呈現。
4、禮儀水平規範應用評估。
5、禮儀培訓師實戰測評指導。
五、解決問題
1、掌握受眾學員學習程度,並且有可衡量的指標。
2、優化禮儀教學成果,解決“如何呈現學習效果的問題”。
3、解決從課堂學習到實際應用轉化的問題。
4、解決禮儀培訓師授課結束沒有下文的瓶頸。
5、解決禮儀老師職業能力、專業度提升的問題。
六、資格認證
學員成績優異並通過禮儀測評師資培訓考核,頒發權威機構認證的【高級禮儀水平測評師證書】。
考取的證書既是任職資格的證明,也可作為人員崗位聘任、定級和晉升職務的參考依據。
七、報考要求
考取權威機構或廣州市禮儀協會【高級禮儀水平測評師】證書的學員,必須提供已獲得的相關【禮儀培訓師】證書證明。
未獲得相關【禮儀培訓師】證書的學員,可以另外選擇加報考《全國高級禮儀培訓師培訓班》學習,獲取【高級禮儀培訓師】證書。
八、課程師資
時淑妍老師:
資(zi)深(shen)禮(li)儀(yi)培(pei)訓(xun)師(shi),高(gao)級(ji)禮(li)儀(yi)培(pei)訓(xun)師(shi),高(gao)級(ji)禮(li)儀(yi)禮(li)賓(bin)師(shi),廣(guang)州(zhou)市(shi)禮(li)儀(yi)協(xie)會(hui)會(hui)長(chang),廣(guang)州(zhou)大(da)學(xue)現(xian)代(dai)產(chan)業(ye)學(xue)院(yuan)禮(li)儀(yi)文(wen)化(hua)研(yan)究(jiu)中(zhong)心(xin)主(zhu)任(ren),國(guo)際(ji)職(zhi)業(ye)培(pei)訓(xun)和(he)就(jiu)業(ye)促(cu)進(jin)協(xie)會(hui)崗(gang)位(wei)能(neng)力(li)提(ti)升(sheng)項(xiang)目(mu)(高級禮儀培訓師)實訓導師,知行德禮教育應用導師,幼兒禮儀養成教育係列書籍主編,培訓效果直觀展現、語言生動幽默、通俗易懂,強調“實際、實用、實效”的教學理念,培訓課程精心設計,采用體驗式、互動式教學方法,快速有效地提升學員授課技巧。十幾年一線禮儀教學培訓經驗,服務客戶包括多家世界五百強企業、國企單位、民營單位及各大院校等,已研發完成禮儀教學體係、禮儀成果轉化體係、禮儀水平測評體係,經多年實踐效果顯著。
九、時間、地點及收費
1、培訓時間:兩天(每兩個月定期開班)
(1)上午學習時間段:9:00―12:00
(2)下午學習時間段:14:00―17:00
2、培訓地點:廣州市白雲區西槎路31號西城智彙F棟廣州市禮儀協會
3、培訓費、認證費、資料費
(1)學習費用:3980元/人,含國內權威機構認證的 【高級禮儀水平測評師】證書。(學習費用可刷公務卡繳費)。
(2)學員可自願申報加考以下證書:
廣州市禮儀協會頒發【高級禮儀水平測評師證書】,證書費600元/人。
4、食宿費用請自理, 住宿可統一安排。
申報統一安排住宿的學員,需提前繳納學習費用。
5、繳費方式:
繳費選擇:銀行轉賬、掃碼轉賬。
【請注意】:選擇銀行彙款和單位對公轉賬的方式的學員,請在培訓開展前完成彙款或對公轉賬手續。
繳費賬號:
A. 銀行轉賬彙款
戶 名:廣州研禮教育科技發展有限公司
開戶行:中國工商銀行廣州同德支行
賬 號:360 2847 5091 0021 9393
【備注】轉賬彙款後,請截圖發送給課程班主任登記已繳費。
B.掃碼轉賬彙款
【備注】請提前添加課程班主任潘老師(微信:18011983552)谘詢彙款金額。掃碼轉賬彙款成功後,請截圖發送給課程班主任登記繳費情況。

十、報名方式
1、報名學員請在開課前遞交以下考證申報資料(各一份),並將申報資料統一以電子郵件方式發送至xdcypx@126.com郵箱。
(1)《高級禮儀水平測評師》電子版報名登記表。
(2)個人身份證正反麵電子版;
(3)大一寸紅免冠證件照電子版,像素盡量清晰,格式:JPG./JPEG;
(4)自願加考廣州市禮儀協會證書的學員需要填寫《廣州市禮儀協會高級禮儀培訓師證書》申請表、《廣州市禮儀協會高級禮儀水平測評師證書》申請表。
【以上報名及考證資料,隻提交電子版資料即可】
2、課程協助
(1)課程負責:時老師
聯係方式:020-86231432,15913115787(微信同號);QQ:772376753;
(2)課程班主任:潘老師
聯係方式:,18011983552(微信同號); QQ:2567177703;
3、獲得證書均可在相關網站查詢。
著裝要求: 培訓期間,學員需全程著正裝(職業裝)
1、職業套裝1套(有領有袖)
2、女士高跟鞋、平底鞋(高跟鞋為包腳趾包腳跟鞋);男士:皮鞋



